RF Probe Cascode Amplifier | Home Page |
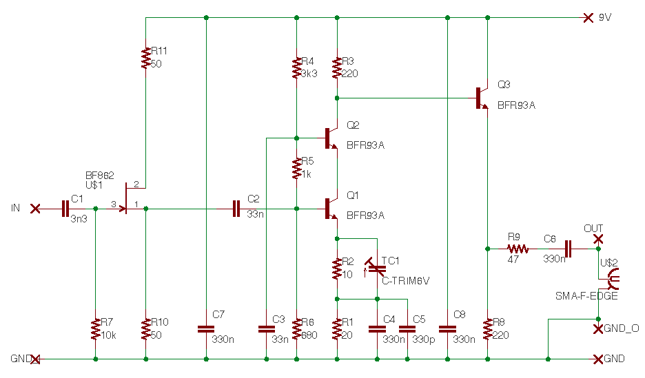
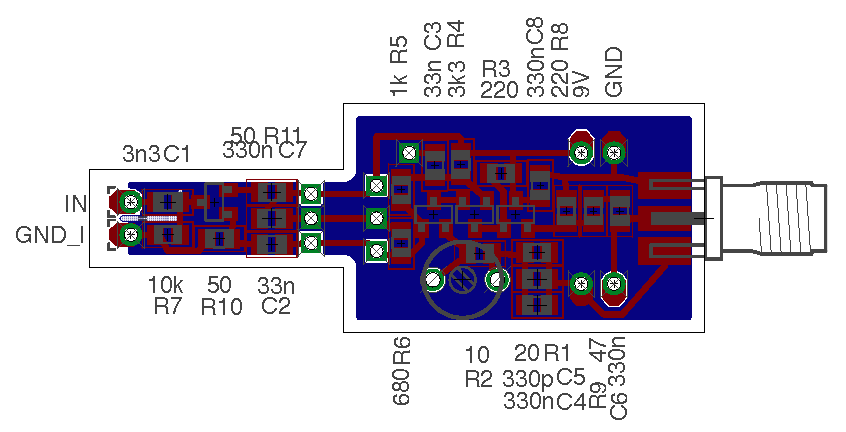
This is a little RF amplifier with a high-impedance input and 18dB gain, which I built to use as a front-end amp for a microvolt-meter to test some HF antennae. It turned into something of a design exercise to see which things affect the frequency response. Since the BFR93A's have an Ft of around 6GHz, I expected this to work up to high UHF, so I tried to lay out the board with minimum distances and on a solid ground plane.
The FET at the front end is a low-noise type, but still has a significant drain-gate capacitance. It serves as a high-impedance buffer to produce a 50 ohm drive for the cascode gain stage. The final transistor is another unity gain driver to output a low impedance which is fed to a 50 ohm output through a series resistor.



These screenshots were taken while probing a 50 dummy load across an SMA connector on a 50 ohm line, so the dB readings are all down by 3dB. We're trying to figure out what limits the useful bandwidth to about 350MHz, but I expect it's mostly the probe tip. It could be shortened, and a physically smaller capacitor and bias resistor would help. There's probably some possible capacitance reduction in the mechanical fixing of the probe end as well.